金融号
  • 金融头条
  • 金融监管
  • 金融智库
  • 财经
  • 银行
  • 中小银行
  • 金融办
  • 曝光台
  • 文化

金融APP

登录 / 注册
退出登录
中国金融网络领袖
CHINA FINANCE NET 中国金融网
  • 首页
  • 焦点 · 分析
  • 央行
  • 金管总局
  • 证监会
  • 大型银行
  • 股份制银行
  • 金融处罚
  • 城商行
  • 农商行
  • 村镇银行
  • 金融科技
  • 金融研究

分享到微信朋友圈

中国银行:董事长刘连舸代为履行行长职责

来源: 新浪财经  2021-02-08 11:31:45

关注金融网
  • 微博
  • QQ
  • 微信
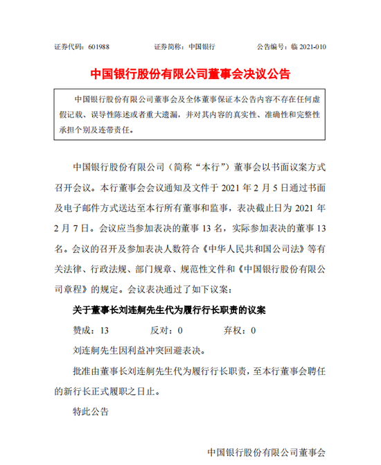
  •   2月7日消息,中国银行公告,董事会批准由董事长刘连舸代为履行行长职责,至该行董事会聘任的新行长正式履职之日止。 

      以下为公告原文:


    更多精彩内容,点击下载 中国金融网APP 查看

    相关新闻
    • 中国银行董事长刘连舸与中国商飞董事长贺东风在沪会面

      2019年11月05日16时09分
    • 中行董事长刘连舸赴黑山扈和上地办公区调研疫情防控情况

      2020年02月14日15时56分
    • 中行董事长刘连舸出席进博会开幕式

      2019年11月07日10时58分
    • 中国银行董事长刘连舸出席第二十二届投洽会开幕式暨2022国际投资论坛并发表主旨演讲

      2022年09月09日11时30分
    • 中国银行董事长刘连舸视频出席第七届“一带一路”高峰论坛

      2022年09月02日09时40分
    • 中国银行董事长刘连舸受邀视频出席2021央视财经论坛

      2021年12月27日10时29分
    友情链接
    • 银行网
    • 中国金融网
    • 金融号
    • 微摄
    • 国家摄影
    • 简介
    • 投稿启示
    • 隐私保护
    • 联系我们
    • 广告服务
    • 友情链接
    • 品牌联盟
    • 编辑部:zjw@financeun.com
    • 媒体合作:774353721@qq.com
    • 机构合作部:1760607283@qq.com

    京ICP备07028173号 -1

    京公网安备11010202007075号

    经营许可证编号:京B2-20200983

    Copyright © 2002-2024 financeun.com Inc. All rights reserved.

    版权所有:中金网投(北京)资产管理有限公司 资产控股:亚洲金控投资有限公司

    ----------------------- 底部结束 ----------------------------->